首页
雷竞技los下载
1对1辅导
全日制班
冲刺班
雷竞技rayban官网
网课辅导
关于我们
·
·2024年华侨港澳台联考暑假班、全日制班、周末班报名招生中!! 微信号:13671693374
·
2025年港澳台华侨艺术类考试招收
最新公告
更多>>
·2024年华侨港澳台联考暑假班、全日制班、周末班报名招生中!! 微信号:13671693374
2025年港澳台华侨艺术类考试招收
常见问题
更多>>
当前的位置:
首页
>
语文专栏
语文专栏
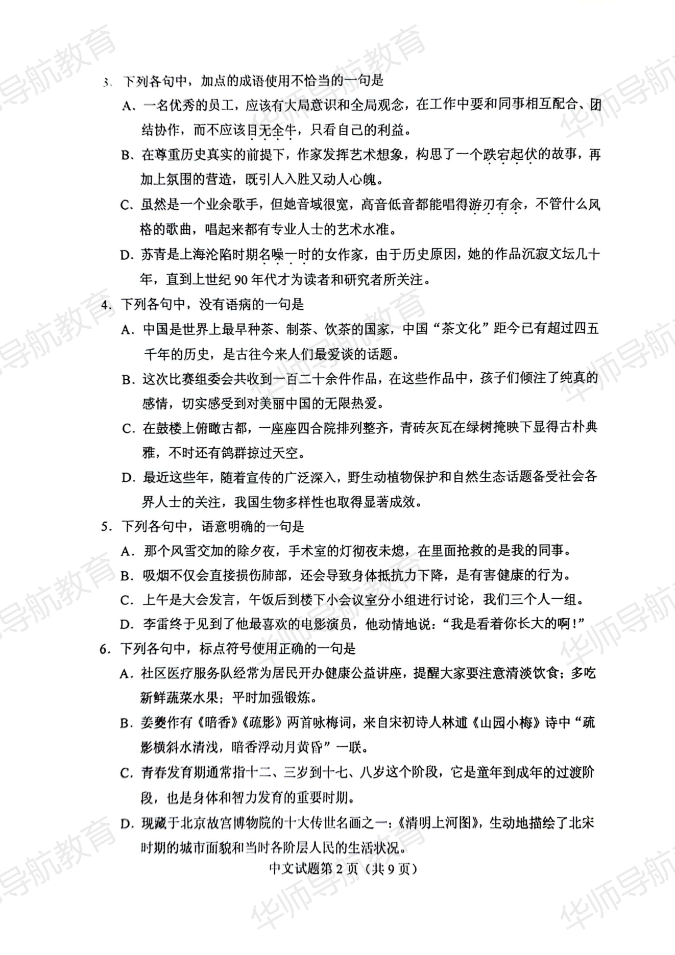
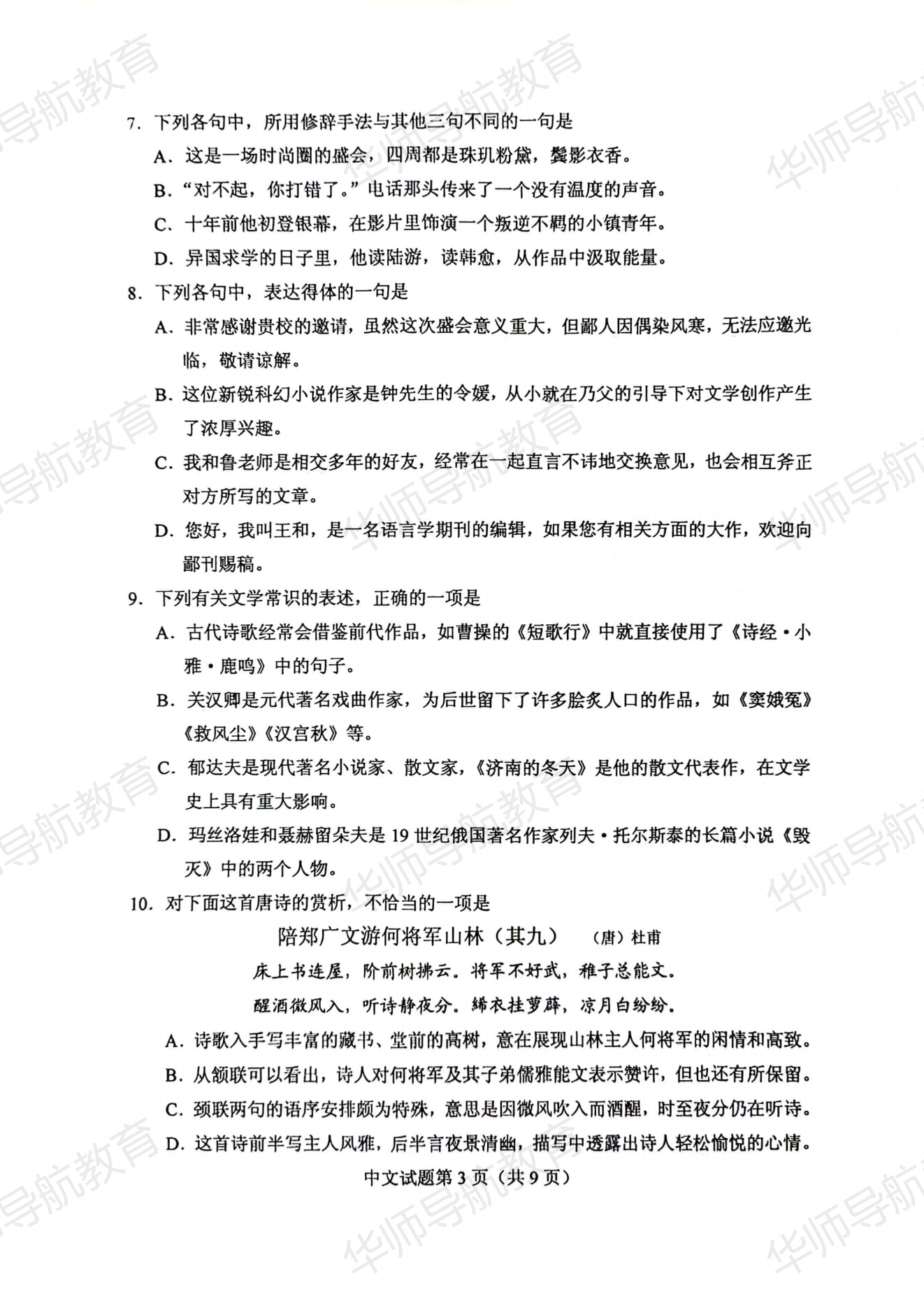
2024年华侨港澳台联考语文真题
发布者: admin 发布时间:2024-09-29 阅读:
次
友情链接:
华师导航港澳台联考培训学校
港澳台联考培训学校
港澳台联考招生信息
深圳成人高考网
哈尔滨IT培训
上海健身教练培训
青少年心理教育网
PLC编程
校园智慧体育
广东自考
托福培训
淄博美发培训学校
深圳财商教育
安徽合肥户外拓展
国际高中alevel课程
成人学历提升
成都古琴馆
上海专升本网
港澳台联考
卷闸门
深圳电脑回收
rabybet雷竞技官网
雷竞技
备案号:
沪ICP备16042728号
微信号:13671693374
rabybet雷竞技官网
网络营销推广微信: seo12315
网站地图
map